Instance Verification Kit (IVK)
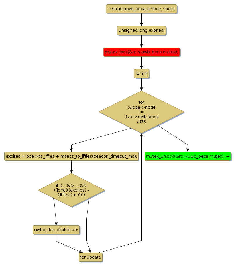
mutex lock @ [7888+32+/linux-3.19-rc1/drivers/uwb/beacon.c]
Instance Signature: mutex
|
The Matching Pair Graph:
|
|
Function Name
|
Control Flow Graph (CFG)
|
Events Flow Graph (EFG)
|
Source Correspondence
|
|
uwb_beca_purge
|
|
|
[7794+14+/linux-3.19-rc1/drivers/uwb/beacon.c]
|